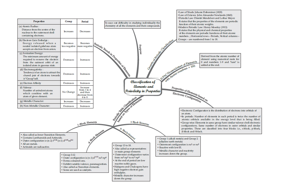
Classification of Elements and Periodicity in Properties: Earlier attempts to classify elements
Back